国外赚钱网盘KatFile 评测:网盘赚钱放到今天也是一种积极可行的方法,但katfile的做法令人深恶痛绝!
什么是网盘赚钱
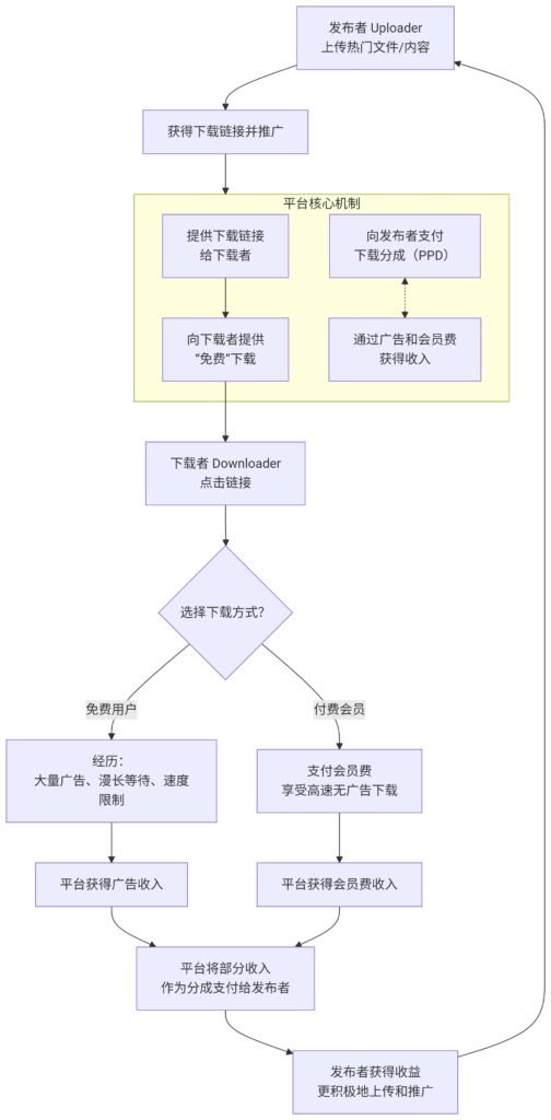
“网盘赚钱”的原理其实是一个非常巧妙的“双向收割”商业模式,其核心在于充当文件分享者和下载者之间的中间商,并从双方身上获取价值。整个商业模式可以从两个角度来理解:对发布者(上传文件的人)和 对下载者(下载文件的人)。
- 1.对下载者:通过极差的免费体验,逼迫其点击广告或误点击广告,或付费加入会员。大量的弹出窗口、横幅广告、背景广告等再加上有时需要输入的验证码,很容易让你点击广告甚至无需你点击自动重定向到指定的广告页面……
- 2.对发布者(Uploader):通过分享利润,激励其带来内容和流量。网盘平台明白,内容(文件)才是吸引下载者来的根本原因。没有内容,就没有流量。那么如何吸引人们来上传文件呢?答案就是:和他们分钱。当发布者分享了链接,并且有免费用户完成了上述痛苦的下载过程后,网盘平台就会获得广告收入(或者成功转化了一个付费会员)。平台就会从这笔收入中分出一部分给发布者。这就是 “PPD(Pay-Per-Download)”,按下载付费。
其实网盘平台就是搭建了一个舞台,让发布者(内容方)和下载者(需求方)在这里交易,平台自己则作为中间商,通过设置规则(免费体验差 + 上传能赚钱)从双方的身上都获得了利润,实现了自身利益的最大化。
我们可以用一张图来总结这个原理:

了解完网盘赚钱的原理,今天我们就来谈谈国外赚钱网盘KatFile。
KatFile赚钱网盘简介
KatFile赚钱网盘是一家来自于国外的在线文件托管提供商,注册地或运营主体所在地没有一个完全官方公开且确切的答案,因此暂不知道来自于哪个国家。KatFile 大约在 2013年至2014年 期间出现,它的崛起与另一个巨头 “Megaupload”的倒台有关。2012年,美国司法部关闭了Megaupload,巨大的市场空白被迅速填补,催生了一大批新的文件托管服务,KatFile 便是其中之一。
如何在KatFile赚钱
要在KatFile网盘赚钱,我们首先访问其官方主页,点击“创建账户”:

依次输入用户名、密码和电子邮箱,点击“注册”,之后到邮箱里确认一下即可激活账户。登录后台:

上传文件后,在“我的文件”可以进行管理和复制文件分享链接,文件可以通过直链分享和嵌入代码两种分享方式:

选择一种适合自己的分享方式到处去推广自己的链接(在论坛、博客、社交媒体等),当有人通过你的链接下载了文件,你就得到了相应的佣金。发布者应该想尽办法上传热门的资源(软件、游戏、电影、教程、电子书等)来吸引用户下载。
一下是小编刚刚上传的视频分享链接:
https://katfile.com/soxp9adg7pkv/来自东方的美.mp4.html
我们来测试一下:


- 第一次点击此链接(慢速下载)直接重定向到右图广告页面
- 第二次点击直接重定向到另一个游戏广告页面
- 第三次点击终于看见了下载倒计时(左图),结果直接又重定向到一个广告页面
- 接着返回来,又回到“慢速下载”界面。
可以看出,这样完全陷入了一个死循环,用户会经历一个很痛苦的过程,免费下载体验是极其不友好和折磨人的。
慢速下载不可能让用户真的下载文件,你点击的越多,它的广告收益越高;这时候用户要么放弃下载(但利润已经给平台创造了),要么就付费升级会员(同样平台和发布者获取了收入)。无论你选择哪一种,平台和发布者永远都是获取利益的双方,而你只是沦为被割的韭菜!
收益如何
下图为KatFile在不同国家、不同文件大小的一份收益图,供大家参考。

推荐计划
KatFile 的推荐计划可以让你不仅通过自己的文件赚钱,还能通过你带来的用户和发布者赚取更多的钱,构建一个多层次的收入来源。当用户通过您的推荐链接注册时,他的利润的 10% 将记入您的帐户,最大化实现更多收入与被动收入来源。
关于提现
发布者可以接收 WebMoney、PayPal、比特币、USDT TRC20、中国支付宝付款。最低提现标准为50美元,所有付款每 15 天支付一次。例如,如果您在(1 月 5 日)请求付款,您将在 15 天后的(1 月 20 日)收到。
Katfile真实可靠吗
多年以来,KatFile 通过稳定的运营和持续的支付,巩固了其在“网赚文件托管”(Filehosting for PPD)市场中的中流砥柱地位。它虽然没有达到 Rapidgator 或 Keep2Share 那样的顶级规模,但成为了一个备受发布者信赖的可靠选择。
Katfile.com 网络排名在全球前 50,000,具体约在35,331,吸引了大量用户。这样的流量分析表明 katfile.com 接收大量访客,广泛的用户采用和积极利用。由此可见KatFile绝对真实可信,也证明了网盘赚钱放到今天也是一种积极可行的方法。
总结
Karfile的成功并非源于技术创新,而是源于在灰色地带中找到了一个稳定的商业模式:通过向发布者分享丰厚的利润,来激励他们为平台带来内容和流量,再通过向下载者展示大量广告和限制来将流量变现。
这对于发布者来说,它是一个赚钱的利器;对于用户来说,如同地狱般的体验折磨,甚至有被欺骗、利用、貌似小丑的感觉,令人厌恶!
尽管Karfile面临持续的法律(DMCA–数字千年版权法)和商业挑战(来自更合法的云存储服务(如 Google Drive, Dropbox)的竞争,以及直接流媒体网站的兴起,分流了部分用户),但它至今仍在特定生态中扮演着重要角色。







